
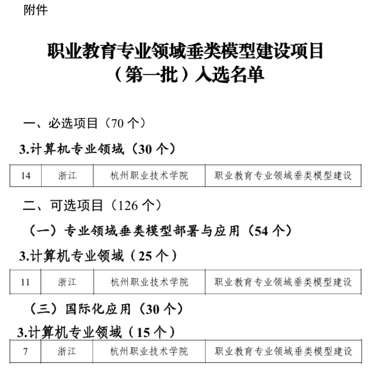
近日,教育部职业教育发展中心正式公布《职业教育专业领域垂类模型建设项目(第一批)入选名单》,我校成功入选“职业教育专业领域垂类模型建设”项目,同时获批必选项目(计算机专业领域)与可选项目(模型部署应用+国际化应用)两大类别立项,标志着学校在AI+职业教育融合创新领域取得新突破。
本次发布的职业教育专业领域垂类模型建设项目,是贯彻落实《教育强国建设规划纲要(2024—2035年)》精神,推动职业教育与人工智能深度融合和促进教育教学模式创新的重要举措。此次我校申报并立项的“职业教育专业领域垂类模型建设”项目,聚焦信息安全技术应用专业群核心需求,从训练职教垂类大模型、建成职教语料库、打造一站式AI服务平台三个方面开展建设。项目建设期间,拟联合数字安全行业龙头企业组建专项工作组、开发“教学研管评”全场景AI应用、建立人工智能与专业教学、校园管理的深度融合机制。项目立项既是教育部对学校高水平专业群建设与创新能力的认可,也是继上半年成功立项浙江省人工智能未来学校试点校项目之后的又一成果。
下一步,学校将紧抓杭州市打造国家新一代人工智能创新发展试验区和人工智能创新应用先导区的发展新机遇,发挥数字经济合作企业力量和合作院校智慧,按照项目申报书要求,组建由专业教师、行业专家、技术研发团队构成的专项工作组,细化建设任务、明确时间节点,确保项目高标准落地。同时,学校将以此次项目立项为抓手,持续推动人工智能与专业教学、实训实践、数字校园建设深度融合。