为进一步加强资产公司中层干部队伍建设,优化中层干部队伍结构,提高中层干部队伍整体素质,根据资产公司实际工作需要,经总经理办公会研究决定,开展资产公司2020年中层干部岗位选聘工作,具体安排如下。
一、选聘原则
公平、公正、公开,择优录用
二、选聘范围
学校非事业编制在岗员工和资产公司在编在岗员工
三、选聘小组
为确保本次选聘工作顺利进行,特成立选聘工作小组统筹整体工作,具体工作由资产公司人力资源部负责实施。
选聘工作小组成员组成如下:
组长:徐健丰
成员:章 泓 陈柏成
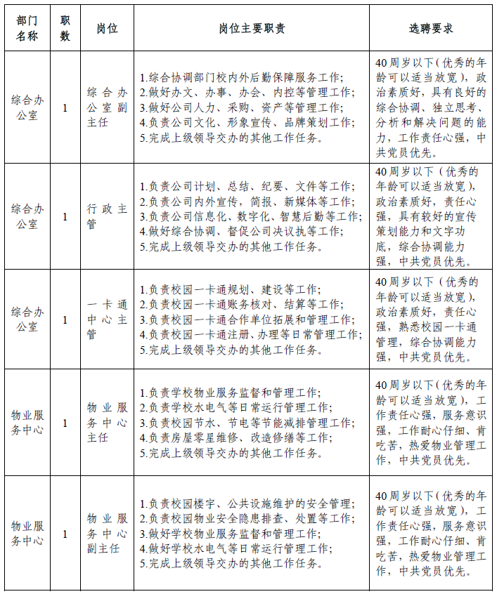
四、选聘岗位及人数
本次选聘中层干部5名,具体岗位和职数如下(无合适人选,职位可以空缺,资产公司可根据工作需要另行选拔聘用)。

五、任职条件
(一)基本条件
具有较高的思想政治素质和较强的组织协调管理能力,具有比较强烈的事业心、责任感和使命感,勤政务实、清正廉洁,担当作为,尽职履责。
(二)资格条件
1.学校非事业编制在岗员工和资产公司在编在岗员工;
2.应聘主管职务的,应具有三年以上相关工作经验。应聘副主任和主任职务的,应具有五年以上相关工作经验。
3.具有正常履行职责的身体条件。
六、选聘流程
发布选聘信息→报名→面试(双向沟通)→拟定录用名单→
总经理办公会审定→公示
七、面试地点
另行通知
八、时间安排
1.报名方式:凡符合“任职条件”要求的教职员工填写《杭州职业技术学院资产经营管理有限公司中层岗位报名表》(见附件1),于7月7日下午16:30前交资产公司(行政楼331办公室)。联系人:卢心怡,联系电话:0571-56231657。
2.面试时间:2020年7月9日。
九、纪律和监督
资产公司中层干部岗位选聘工作受学校纪委监督,并自觉接受组织和群众监督。
监督举报电话:
学校纪委办公室:0571-56050995
资产公司办公室:0571-58120355
十、其他事项
1.为保证中层干部选聘工作的有序进行,公司选聘实行双向选择,首先须从直接相对应岗位的报名人员中进行第一批次选聘。如出现某些中层岗位无人报名的情况,则从第一批次未被选聘且有岗位报名意向及服从调配的人员中进行第二批次选聘。如果在所有报名人员中皆无合适人选,则该职位空缺。
2.参与选聘的教职员工要求自选聘成功之日起能在职在岗工作满二年,选聘成功后按照学校和资产公司相关要求办理聘用手续。
3.如有相关意见和建议,可以向公司选聘工作小组反映。 联系电话:0571-58120355。
附件1:杭州职业技术学院资产经营管理有限公司中层岗位报名表
杭州职业技术学院
资产经营管理有限公司
2020年7月5日